因红牌筹算被罚11.5万!布尔克踢东谈主染红,里面贬责10万+足协1.5万
发布日期:2025-08-23 07:32 点击次数:179

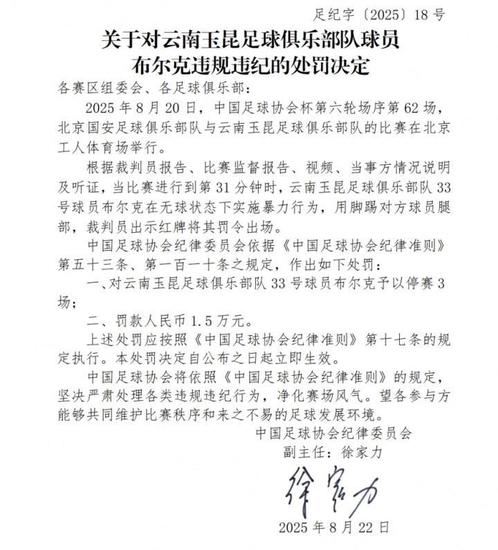
08月22日讯 本日足协官方公布布尔克红牌贬责效能,云南玉昆球员布尔克在足协杯中对法比奥持行暴力当作,对其停赛3场,罚金1.5万元。

值得一提的是,此前云南玉昆官方发布公告,默示布尔克当作毁伤球队利益,处以10万罚金。因此布尔克因为这张红牌筹算被罚了11.5万元。

足协杯半决赛,国安7-0十东谈主玉昆,国安时隔七年进决赛将战河南。比赛第31分钟,布尔克死后放倒法比奥后再向法比奥踢了一脚,裁判对布尔克出示直红将其罚下。
